Toggle navigation
工业4.0头条
数字图书馆
数字化转型沙龙
工业4.0案例
工业4.0大学
注册
登录
第3期数字孪生国防沙龙谈了太空数字孪生战场
翼络数字
⋅
2021-11-16
发布
阅读:1121
次 ⋅
工业4.0研究院
开源社区
数字孪生战场
数字孪生国防沙龙
鉴于北京疫情防控要求,第3期活动与数字孪生体联盟11月成员日同期举办,探讨数字孪生矿山和数字孪生战场之间的共性技术和需求,拟借鉴DARPA地下挑战赛的做法,基于废弃煤矿搭建一个数字孪生战场环境。在前2次数字孪生国防沙龙交流探讨基础上,南征兵推研究院院长杨南征主持了数字孪生国防开源社区之兵棋推演部分的...
沙龙第3期 | 面向“反马赛克作战”的兵棋推演及装备应用
翼络数字
⋅
2021-11-12
发布
阅读:884
次 ⋅
马赛克作战
兵棋推演
数字孪生装备
根据数字孪生国防体系要求,“以战促研,以战促训”是基本原则。在近期发布的《数字孪生国防白皮书》中,工业4.0研究院明确指出将把重点放到无人系统上,通过举办系列数字孪生国防沙龙,解决一些基本的问题。迄今为止数字孪生国防沙龙已经举办了2期,按照预定计划,计划于2021年11月16日举办第3期活动,瞄准第...
建材工业智能制造数字转型行动计划(2021-2023年)
翼络数字
⋅
2021-11-11
发布
阅读:547
次 ⋅
工信部
政策文件
原材料司
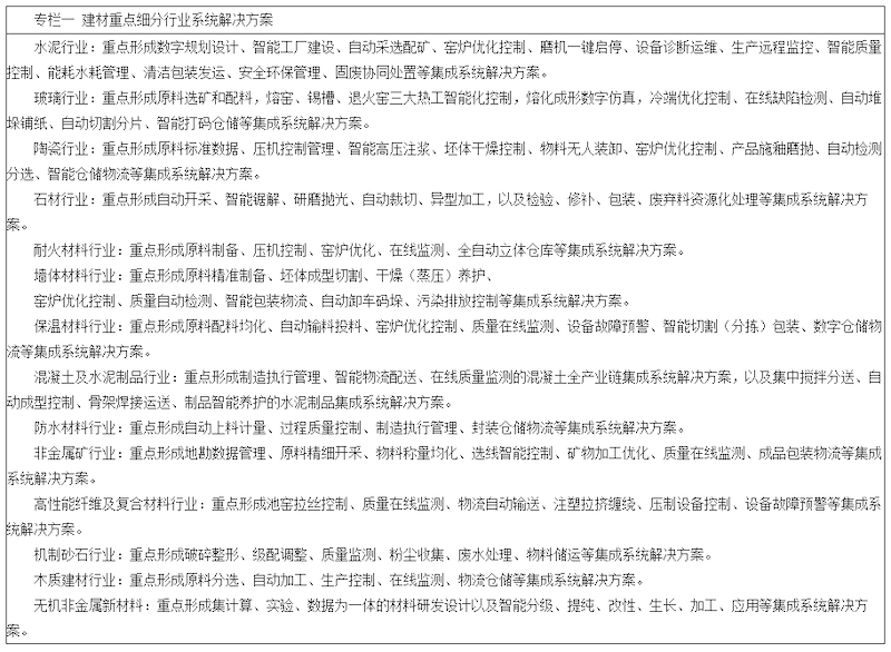
工信厅原〔2020〕39号各省、自治区、直辖市及计划单列市、新疆生产建设兵团工业和信息化主管部门,各有关单位:现将《建材工业智能制造数字转型行动计划(2021-2023年)》印发给你们,请认真组织实施。工业和信息化部办公厅2020年9月16日建材工业智能制造数字转型行动计划(2021-2023年)建...
数字孪生国防开源社区发布第一批装备数据
翼络数字
⋅
2021-11-09
发布
阅读:900
次 ⋅
开源社区
数字孪生国防
兵棋推演
按照《数字孪生国防白皮书》公布的计划,近期在南征兵推研究院支持下,开放了第一批装备数据,获得同意后分享给有兴趣参与的人员,以便探索兵棋推演4.0的新模式,加速数字孪生战场的构建进程。结合到正在紧锣密鼓准备的数字孪生装备和数字孪生训练开源项目,形成了一个较为完善的技术创新生态。为了探索数字孪生国防开源...
工信部原材料司发布“数字矿山”案例征集通知
翼络数字
⋅
2021-11-04
发布
阅读:810
次 ⋅
工信部
数字矿山
工原函〔2021〕491号各省、自治区、直辖市及计划单列市、新疆生产建设兵团工业和信息化主管部门,有关中央企业:为落实《建材工业智能制造数字转型行动计划(2021-2023年)》(工信厅原〔2020〕39号)重点任务,推动建材工业与新一代信息技术在更广范围、更深程度、更高水平上实现融合发展,促进建材...
第2期数字孪生国防沙龙明确了三项工作任务
翼络数字
⋅
2021-10-31
发布
阅读:1174
次 ⋅
数字孪生战场
数字孪生国防
数字孪生装备
2021年10月31日,第2期数字孪生国防沙龙如期在UXV创新实验室会议室举办,来自数字孪生国防领域10多人参加了交流讨论。此次沙龙确定了兵棋推演和ModelCenter开源工作,同时对单机健康计划(IAHP,Individual Aircraft Health Planning)进行了讨论。近期工...
沙龙第2期 | 基于数字孪生体的装备延寿技术及应用
翼络数字
⋅
2021-10-28
发布
阅读:988
次 ⋅
ModelCenter
SLEP
基于第一期数字孪生国防沙龙确定的思路,计划于2021年10月30日(周六)在北京举办第二期数字孪生国防沙龙,探讨“基于数字孪生体的装备延寿技术及应用”,分为SLEP/ASIP发展情况和ModelCenter的开源项目。美国空军曾经表示,“基于当前计划的机队飞行小时与实际飞机使用的对比,在不对机体结构...
通知 | 数字孪生国防开源社区对外提供免费服务
翼络数字
⋅
2021-10-27
发布
阅读:1018
次 ⋅
开源社区
数字孪生国防
对于行业人士来讲,及时了解行业动态非常重要,这有助于自身知识的积累和能力的提升,但囿于各种现实条件,目前各种信息服务主要提供给领导,实际工作人员往往得不到有效的信息支撑,不利于认识的提升和颠覆性创新的发展。经工业4.0研究院和北京翼络数字技术有限公司国防工作小组商议,为了推动数字孪生国防概念体系的应...
面向“数字孪生战场”需求打响开源社区第一枪
翼络数字
⋅
2021-10-22
发布
阅读:1012
次 ⋅
开源社区
数字孪生战场
数字孪生国防沙龙
2021年10月21日,由UXV创新实验室发起第一期数字孪生国防沙龙,邀请有意参与数字孪生国防开源社区的行业代表,共同探讨在军改背景下的颠覆性技术创新问题。经过三个多小时的交流和讨论,初步确定了第一个场景:数字孪生战场。根据商讨结果,计划参与数字孪生国防开源社区的团队有南征兵推研究院和精航伟泰团队,...
沙龙第1期 | 数字孪生作战的兵棋推演和仿真应用
翼络数字
⋅
2021-10-20
发布
阅读:1722
次 ⋅
联合作战
兵棋推演
数字孪生国防沙龙
作战仿真
2021年10月16日,工业4.0研究院、翼络数字和天海防务北京研究院联合发布了《数字孪生国防白皮书》,确定了数字孪生国防概念体系。根据数字孪生国防发展战略要求,将举办系列沙龙,邀请相关人士参加相关计划。数字孪生国防沙龙第一期将在北京举办,主题为“数字孪生作战的兵棋推演和仿真应用”,主要结合到指挥控...
发布新头条